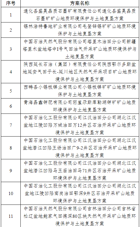
11个矿山地质环境保护与土地复垦方案审查结果公示
根据《土地复垦条例》《矿山地质环境保护规定》和《国土资源部办公厅关于做好矿山地质环境保护与土地复垦方案编报有关工作的通知》(国土资规〔2016〕21号)有关要求,我部委托中国自然资源经济研究院组织专家对通化县盛昊晶质石墨矿有限责任公司通化县盛昊晶质石墨矿等11个企业编制的矿山地质环境保护与土地复垦方案(以下简称“方案”)进行了评审。现将拟同意通过的11个方案和专家意见进行公示,公示期为自发布之日起7个工作日。
任何单位、个人对公示结果有异议的,请在公示期内与国土空间生态修复司联系并提供有关材料。单位反映情况需加盖公章,个人反映情况需提供有效身份证明并留下联系电话、地址、邮政编码。
电子邮箱:jyang@mail.mnr.gov.cn
2021年9月30日

版权所有:中国地质灾害防治与生态修复协会
地址:北京市海淀区中关村东路66号世纪科贸大厦B座2层 电话:010-62119819
京ICP备12052178号-2 京公网安备 11010702001900号
免责声明:本网站从行业工作角度出发,所载信息部分来自相关媒体,版权属原作者所有,如有不妥,请告知,我们将及时处理。